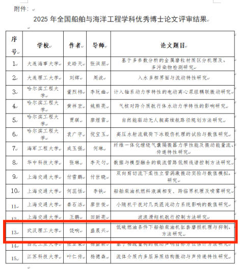
近日,中国造船工程学会2025年全国船舶与海洋工程学科优秀博士学位论文评选结果揭晓,全国共评选出优秀博士学位论文15篇。公司饶响博士(导师:盛晨兴教授)的学位论文成功入选。

饶响博士的学位论文《低硫燃油条件下船舶柴油机缸套磨损机理与抑制方法研究》,直面船舶柴油机燃用低硫燃油时的异常腐蚀、磨损等可靠性挑战,揭示了低硫燃油条件下船舶柴油机缸套表面耦合磨损机理,提出了缸套异常磨损抑制效果显著的方法,为船舶行业低硫化发展提供了理论支持和关键技术支撑。
全国船舶与海洋工程学科优秀博士学位论文由国务院学位委员会船舶与海洋工程学科评议组与中国造船工程学会联合评选,评选工作遵循“科学公正、注重创新、严格筛选、宁缺毋滥”的原则进行,其目的是为了贯彻落实国家海洋强国战略,推动船舶与海洋工程领域的技术进步与创新,促进青年人才成长。
研究生学位论文水平是公司公司产品水平的综合体现,是对人才培养质量的有效检验。公司始终坚持把提高公司产品质量作为根本任务,高度重视学位论文质量提升,健全学位论文质量管理和保障体系。近年公司连续在国家一级学会优秀博士学位论文评选中取得了优异成绩,展现了研究生在科研水平和创新能力上的显著提升。
公司将持续深化研究生公司产品改革,优化人才培养体系,着力培养更多船舶与海洋工程领域高素质人才,为服务国家海洋强国战略、推动行业高质量发展贡献更大力量。
(图文:研工办 审核:程细得)
扫一扫在手机上查看当前页面
